
In this guide, we’ll answer the following questions and provide a simple questionnaire you can use to assess your own organization.
You're sitting on your couch late one evening, and your phone buzzes. Looking down, you see a Slack message from the VP.
“Should we get a penetration test?”
It’s a simple question. But the answer isn’t so black and white.
You could say “yes”, because security is important, right? But if you’re honest, you know your authentication system is held together with duct tape and optimism. You’re shipping features faster than you can document them. Your staging environment is… well, you’ll get to that eventually.
You could say “no”, but then what? The founder just got off a sales call where an enterprise prospect asked for your latest penetration test report. Your investor asked about security during the last board meeting. Your competitor just announced they’re SOC 2 certified.
Here’s what most security vendors won’t tell you: There is a right time for your first penetration test. Too early, and you risk wasting money testing a half-built system that’ll be completely different in three months. Too late, and you’re shipping vulnerabilities to paying customers and scrambling to remediate in production while explaining to angry enterprise prospects why you don’t have a pen test report (or why those vulnerabilities showed up on their due diligence penetration tests).
This article is about finding that sweet spot.
Want help figuring out if you’re ready?
We created a Penetration Test Readiness Assessment—a two-minute self-evaluation that tells you exactly where you are and what your next three security priorities should be.
Take the Readiness Assessment
Security maturity models for startups are … inspirational. They’re probably written by some enterprise risk team that’s never had to choose between hiring an engineer and buying a security tool. They assume you have a large security team (you don’t), a dedicated compliance person (nope), and a fully documented security program (lol).
Here’s a more honest framework:
What it looks like: You’re still building the MVP. Maybe you have a few beta users, maybe just internal testing. Major portions of the codebase might get rewritten next month. You’re deploying to production manually, or your continuous deployment is pure Rube Goldberg. The few developers are 100% focused on product market fit.
Should you pen test? No. But keep reading.
What should you do instead?
Why not pen test now? You’ll spend at least $20K to have someone tell you things you probably already know that will be completely irrelevant in two months. Why would you get a home inspection on a house you’re planning to demolish and rebuild?
What it looks like: You have some paying customers. You’re handling real user data. Your product architecture is relatively stable. You have a growing number of engineers. Your regular prod builds are slightly less Rube Goldberg-y.
Should you pen test? Maybe. It depends on three things.
1. What kind of data do you handle?
2. Who are your customers?
3. What’s your runway?
The alternative: Get a security architecture review instead. It’s cheaper ($5K-$10K), catches architectural issues before they’re baked in, and gives you a roadmap of what to fix before a pen test. Think of it as pre-pen-test prep.
What it looks like: You have 10-20 major customers. You’re adding features, and the core product is stable. You have 10 to 50 employees. You’re thinking about Series A or just raised it. Your biggest deals are starting to ask harder, invasive security questions you can’t answer with confidence.
Should you pen test? Yes. But only if you pass the readiness checklist below.
Why now?
What it looks like: You have hundreds of customers. You’re pursuing or have achieved SOC 2 and other robust compliance frameworks. You have enterprise deals in your pipeline. You’re hiring a dedicated security person (or already have one). You’re Series A or B funded.
Should you pen test? Absolutely. If you haven’t already, you’re behind.
Why it’s non-negotiable now:
If you’re not ready, that penetration test will be a waste of money. You’ll learn little new, and the results won’t be valid for long. Before you schedule one, honestly assess whether you have these basics in place:
This sounds obvious, but it’s a far too common mistake.
Someone needs to:
If your entire engineering team is underwater shipping features and you have no security expertise, you’ll get a pen test report that sits in Google Drive forever, and nothing will get fixed. Hopefully that potential customer doesn’t ask for a remediation validation document.
Minimum viable team:
Don’t pay for a pen test to tell you things you should already know. If you can’t do a single push-up, you don’t need a personal trainer to tell you that you should, with info you can get from a YouTube video.
Basics you should have before a pen test:
Threat Modeling
Authentication & Authorization
Data Protection
Input Validation
Basic Monitoring
Infrastructure
How to assess this: See tasks from Stage 0 - run automated scanners and audit tools. If they find critical issues, fix those before paying for human testers.
The pen test is the cheap part. The expensive part is remediation.
Budget breakdown for your first pen test:
The pen test itself: $15K - $35K+
And remediation work: $20K - $60K in engineering time
Total first pen test cost: $20K - $50K plus another $10K - $50K in time
If you only have budget for the test but not the fixes, reconsider. A report full of unaddressed vulnerabilities could be worse than no report at all - at least ignorance is defensible. Willful negligence is not. We’ve created a basic calculator for ballpark pricing here.
If you’re planning a major architecture rewrite, migrating to a new auth system, or fundamentally changing how data flows through your application in the next few sprints, wait until after that’s done.
Bad timing examples:
Good timing examples:
Don’t test in production for your first pen test unless you can be absolutely certain the actions taken won’t be seen by other tenants. Why? Pen testers try to break things. Granted, no one should be trying to bring down your service or DDoS your infrastructure. But fuzzing inputs, weird forms, and cache testing might affect clients.
Note that many mature companies do test in production with appropriate controls: isolated tenants, robust performance capabilities, reasonable confidence in their technology stack.
What does “staging environment” really mean?
Can’t afford a staging environment (due to either time or money)? Your penetration test might be scoped in a way that you’re not getting the full value out of it and you risk impacting customers. You may or may not be ready for a pen test yet.
Sometimes the decision isn’t about readiness. Sometimes the decision is made for you.
The trigger: You get a security questionnaire with 150 questions, including “When was your last penetration test?” and “Can you provide the most recent pen test report?”
Timeline: They want to close by end of quarter. That’s 6 weeks away.
What to do:
Pro tip: Ask if your prospect will accept a pen test in progress with a commitment to share results within 30 days of completion. The fact that you’ve engaged a firm shows you take security seriously.
The trigger: Your term sheet comes with due diligence requirements. The investor’s technical advisor wants to review your security posture.
Timeline: You have 30-60 days before funding closes.
What to do:
Reality check: Most Series A investors won’t require a pen test for funding, but they’ll expect you to do one soon after. If you’re in healthcare, fintech, or handling sensitive data, they might require it.
You’ve decided you’re ready. You have a $30K budget. What should you test?
People make two mistakes here:
1. Testing too much → They try to test everything, testers do shallow work, you get more findings but might be missing the few that require some more thought and time
2. Testing too little → They test only public-facing endpoints with limited privileges, and miss where all the real risk is
Smart approach: Focus on the crown jewels.
Start with the parts of your application that:
For most SaaS products, this means:
If you have budget left, expand to:
For most startups, you can wait on this until you’ve gone through some penetration test iterations.
Exception: If you’re in a particularly high-risk environment or have experienced internal threats, move this to Priority 1. This is where red teams live and how ransomware events occur.
What NOT to include in your first pen test:
How to communicate scope to vendors:
Don’t say: “Test everything” or “Test this one page”
Do say: “We want deep testing of our authenticated web application and customer-facing API, specifically focusing on these 3 specific areas that handle sensitive data”
Don’t say: “We have a $20K budget, what can you do?”
Do say: “Here are our highest-risk areas. Given a $20K budget, what depth of testing can you provide, and what would we need to defer to a future engagement?”
Want help figuring out if you’re ready?
We created a Penetration Test Readiness Assessment—a two-minute self-evaluation that tells you exactly where you are and what your next three security priorities should be.
Take the Readiness Assessment
Let’s be real: You might not have five figures lying around for security testing. Especially if you’re pre-Series A, bootstrapped, or running on fumes.
Here’s what you can do instead:
What it is: A security expert reviews your architecture, tech stack, and key code patterns. They identify design-level issues before they become implementation vulnerabilities.
When it makes sense:
What you get:
Value: Often more valuable than a pen test at early stages because it helps you build things securely from the start, rather than finding problems after they’re in production.
Tools your team should be using:
On your code:
On your running web apps:
On your infrastructure:
Automated tools find maybe a fraction of what human testers find. But that fraction includes the low-hanging fruit that you absolutely should fix. Think of it as security hygiene, not comprehensive testing.
When it makes sense:
Options:
Warning: Don’t start a bug bounty if you can’t handle the influx. There will be many, many poorly written, false-positive, and AI-generated reports. But there will be signal in the noise.
Somewhere between “can’t afford a dedicated security role” and “need ongoing security and compliance guidance” is the fractional security advisor, aka vCISO.
What you get:
When it makes sense:
Ask your network for references and interview for fit, understanding of your business, and relevant experience. The best vCISOs act as advisors with technical, compliance, and policy experience - not as sales channels.
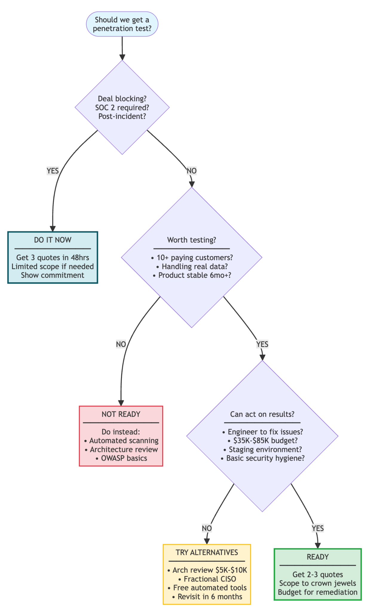
Here’s a decision tree to make this more concrete.

If you made it this far, you already know the answer. You’re ready for a penetration test when:
If you check all three boxes, schedule it. If you check zero boxes, wait and focus on the basics. If you check one or two boxes, it’s a judgment call. Reading this means you’re erring on the side of caution, which is the right instinct.
The worst decision is doing nothing because you can’t decide. The second-worst decision is doing a pen test you’re not ready for. The best decision is to be honest about where you are and make a plan to get where you need to be.
So: Are you ready?
Want help figuring out if you’re ready?
We created a Penetration Test Readiness Assessment—a two-minute self-evaluation that tells you exactly where you are and what your next three security priorities should be.
Take the Readiness Assessment
This is Part 0 of our Strategic CISO Series—a collection of guides focused on turning operational security work into strategic wins.
Written for security leaders who understand that doing security right means knowing when to wait as much as knowing when to act.